今年是“十四五”规划开局之年,是全面建成社会主义现代化国家新征程开启之年,是中国共产党成立100周年。省体育局联合省文化和旅游厅举办 “2021首届山东体育文化创意与设计大赛”。
经前期动员宣传、推荐报名、网络投票、专家评审等环节,分别评选出特等奖1名,三大类别金奖各1名、银奖各3名、铜奖各6名。并根据各单位组织参赛情况,评选出优秀组织奖19个。
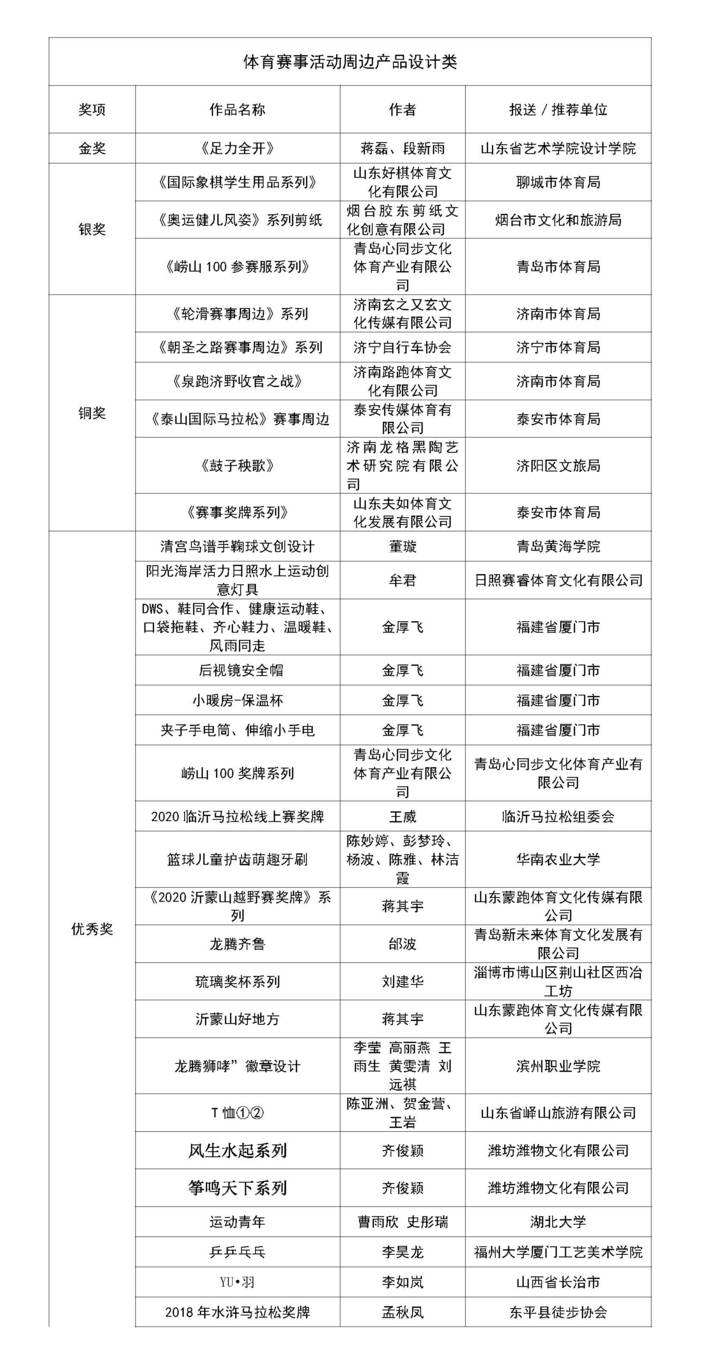
现将结果予以公示,名单如下:




本次比赛结果公示期为7天,时间为2021年9月8日至9月14日。公示期间,接受社会监督,如对公示结果有异议,须以书面形式向大赛组委会提出。
单位提出的异议,须在异议材料上加盖本单位公章,并写明联系人工作单位、通讯地址和电话。个人提出的异议,须在异议材料上签署真实姓名,并写明本人工作单位、通讯地址和电话。不符合上述要求的异议,不予受理。
咨询电话:0531-67976047
山东省体育文化创意与设计大赛组委会
2021年9月8日