欢迎访问蒙跑体育
客服热线: -

蒙跑体育

发展体育产业,讲好体育故事!

客服热线 -

浙江省体育局印发文明确了哪些体育赛事活动可以恢复,何时恢复以及如何恢复等问题 [复制链接]

蒙跑体育 | 2020-06-17 21:37 1930 0

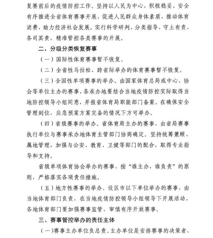
编者按:6月16日,浙江省体育局印发了《浙江省体育局关于有序推进体育赛事开展的通知》,明确了哪些体育赛事活动可以恢复,何时恢复以及如何恢复等问题。

赛事分级分类恢复

这些赛事还不能办:国际性体育赛事、跨省际体育赛事、全省性马拉松赛事
 
这些赛事可以“有条件”举办:全国性单项赛事、省级赛事、地方性赛事
 
由国家体育总局或中心、协会等单位主办的全国性单项赛事,各承办地要结合当地疫情防控实际取得当地防控领导小组同意,并报省体育局职能部门备案。在确保安全管理到位,应急预案方案完备的情况下方可举办。

由省体育局主办的赛事,按“谁主办,谁负责”的原则,需要赛事执行单位与赛事承办地体育主管部门协商确定。坚持统筹兼顾、属地管理,加强与公安、教育、卫健等部门的配合,取得专业指导和支持。设区市以下单位举办的地方性赛事,则需要由当地体育部门负责,在当地疫情防控领导小组领导下开展活动。

取得办赛资格后办赛组织时的规定动作要记牢

对组织管理人员与参赛对象进行全员摸底调查,严禁红黄码人员和无症状感染者、抗体阳性者参与赛事组织和参赛。抗体阳性转阴性者暂不参与赛事。
按疫情防控要求,对竞赛场所要进行全面清洁,包括比赛场地、交通、生活场所和餐厅等。
疫情防控物资要准备充足,包括口罩、消毒液、红外测温仪等。
疫情防控用品,做好应急处置预案。
赛事期间强化“封闭式”管理,实行测体温与凭健康码方式进入。
赛事时间确定后,做好预告工作,确保信息畅通。


本文来源:浙江微体育,想了解更多详情请点击阅读原文

网友评论

正在加载评论数据...
      评论请先登录,或注册
      相关推荐